返回首页

 
MNBVC.253874

Massive Never-ending BT Vast Chinese corpus
超大规模中文语料集

我们欢迎所有有热情和有能力的网友能够来加入MNBVC项目。

2024年12月01日

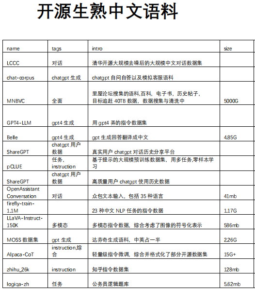
里程碑:40TB数据达成!

MNBVC项目通过23个月的努力,在2024年12月1日成功实现了最初看似遥不可及的目标——数据集规模达到了42.77TB,超越了40TB的目标,达到了106.9%。这一成就标志着我们在开源中文语料集工作上的坚定承诺和不懈努力。

我们的数据集包含了0.58TB的多模态数据和42.19TB的纯文本数据。纯文本数据部分,我们从8个不同的代码仓库收集了27.85TB的数据,这些数据不仅包括代码,还有代码仓库里的各种文档和书籍,并且特别针对中文编码做了转码和保留,为模型训练提供了丰富的语境。此外,我们还从其他多种来源收集了14.92TB的数据,确保了数据的多样性和全面性。

回想起来,在项目启动时,全球最大的开源语料集The Pile仅有825GB,而开源中文语料集的规模更为有限。面对ChatGPT的挑战,我们毅然设定了一个雄心勃勃的目标——达到40TB的数据量,这在当时看来几乎是不可能完成的任务。然而,正是这个大胆的目标,激励了整个里屋社区和更广泛的中文开源社区,大家齐心协力,一步一个脚印,最终实现了这一壮举。

【【MNBVC】2024年11月月报,项目启动时遥不可及的目标达成了! (8)

无论如何,我们欢迎更多AI大模型领域的工程师加入我们,一起制作最棒的语料集!

2024年11月04日

虽然一年了没更新这里,但是工作一直在继续,我们也在坚持每个月在里屋社区发布MNBVC项目建设月报。

主要是大家都是兼职来建设这个开源项目,时间长了就懒得在这种叫做Blog的形式主义上浪费时间。我们还是会每个月发布月度报告,相关链接如下:

作为一个纯粹的基础技术资料库的建设,不是一个面向普通用户的产品,还是一个用爱发电的开源项目,我们每一个人在这其中都面临着新的挑战,要学习新的东西,也会迎来新的收获。
现在,业内越来越多的专业人士都开始了解到MNBVC项目的价值,这对于我们所有里屋众来说,都是非常欣喜的鼓励。
还是同样的,只要想行动,任何时候开始都不晚。面对这样化时代的,全新技术项目,里屋众,你们近水楼台,不想早日参与一下吗?
欢迎更多人加入MNBVC项目!!

【MNBVC】2024年10月月报,老龙被点了200个骷髅后恼羞成怒,下令开发AI替代论坛成员回帖,结果开发出来的AI太 (22) (2)

【MNBVC】2024年9月月报,有论文证明了对AI大模型来说最好的语料是论坛语料。 (2)

【MNBVC】2024年8月月报,院士写的论文里用了MNBVC语料集。 (2)

◆ 【【MNBVC】2024年7月月报,项目里真假老外越来越多了,这些德国人法国人日本人韩国人都开始提供自己语种数据,怎么办? (12)

【MNBVC】2024年6月月报,我们开源了原神星铁语料,阿里qwen2登顶开源LLM榜首,openai崩了,英伟达崩了 (23)

【MNBVC】2024年5月月报,很多四五十岁的里屋网友开始写代码了(差点忘了说,本月拿到了糗事百科全部数据) (8)

【MNBVC】2024年4月月报,一下子多了很多数据,分析不过来了,缺人整理 (8)

【MNBVC】2024.3月报,感谢神秘岛smder论坛网友们的支持 (25)

【MNBVC】2024年2月月报,汪洋大海项目遭遇重大挫折,因为几个bug,代码语料小组组长引咎离职 (20)

【MNBVC】2024年1月月报,托诸位的福,补上了数据这一环,国内大模型水平追上来了。 (9)

【MNBVC】新年快乐!里屋MNBVC项目一周年汇报来啦!感谢所有里屋众的支持和关注! (50)

【MNBVC】12月份月报,这一年,里屋干的很棒!大家干的很棒! (17)

【MNBVC】11月份月报,到年底了,秀个肌肉,图多杀猫 (18)

实名血泪控诉龙骑兵光把妹不干活,还雪藏了一个法国大波波(17f更新大bb视频)。【MNBVC】里屋超大规模语料集10月份月报 (20)

【MNBVC】里屋超大规模语料集9月份月报(6)

【MNBVC】里屋超大规模中文数据集8月份月报 (11)

【MNBVC项目】7月份月报。。。。。。求赞求三连 (11)

【MNBVC】超大规模中文语料集6月份月报月报月报月报月报月报月报月报 (14)

里屋MNBVC项目5月份的月报来了。。。。。。。。。。。。标题要长长长长长长长长长长 (22)

mnbvc项目4月份的月报来了。。。。。。。。。。。。凑字凑字凑字 (12)

【MNBVC】这里有一份新鲜出炉的3月份的月报哟,请大家查收,凑字凑字凑字凑字 (21)

【发晚了一天的月报】2月份我们干了啥?凑字凑字凑字凑字凑字 (39)

2023年11月04日

重大乌龙!丢死人了。

昨天我们在更新github上的项目信息的时候,负责更新的小伙伴因为不知道什么原因,把已经完成清洗的语料量级写成了“32933G”,这样语料集的吨位就到了我们年初期望目标40T的82% 。(这组数据是错误的)

这可是个令人惊喜的数据。然而,是事实 这个数据是错的。昨天晚上我们认真计算了一下现在实际上的数据的量,最终确定是26201G,达到年初目标的65.5% 。

整个过程记录在这个里屋帖子里,丢人的事就这么记录着吧,这也提醒我们,做数据工作,更要对数据的本身更加谨慎,反复计算和确认,避免闹出这样的乌龙事件来。

作为对事件责任人的惩罚,我们项目组的相关成员在微信群里对于算错了数的小伙伴开放了无情的嘲讽和表情包攻击。

可能是得益于这次“虚假”成就的缘故,创纪录的一天内7个人申请加入MNBVC项目。

无论如何,我们欢迎更多AI大模型领域的工程师加入我们,一起制作最棒的语料集!

2023年10月25日

9月份又有很多新的业内工程师加入了MNBVC项目。因此在语料集数据吨位大幅度增长之后,最近的工作重点继续进行相关语料工具的开发。

  • 首页新增parallel_corpus_mnbvc代码仓库,里面是各种平行语料的清洗代码,感谢平行语料组全体同学的贡献!
  • 首页新增Exam-Question-Bank-Dataset-zh_mnbvc代码仓库,里面是清洗试卷类语料的代码,感谢问答语料小组全体同学的贡献!
  • 首页新增pdf2txt_mnbvc代码仓库,里面是第一版的pdf转txt工具,感谢 「Henry」 的工作。

各个项目小组也开始有了显著的进展。

  • 语料增强小组:持续调研gbk编码中无法正确转换到utf-8的部分编码中的规律,讨论ppl对乱码识别的帮助可能性。压缩包中的数学问答和多轮对话数据使用了“论坛语料格式 ”。 但是没有“元数据.发帖时间”和“元数据.回复数”字段,这会导致huggingface上的数据解析代码出错。
  • 数据收集小组:某网站13.5万个各类文档共1.3TB已完成下载。多模态小组:
    1. 跑了两个arixv进行转换的流程
    2. 版面分析数据集进度 9/20
    3. pdf通用流程构建,pdf数据格式规定好。
  • 代码组进度:新增两个代码托管平台,一个基本下载完成,一个正在尝试下载;leetcode下载代码完成,正在测试下载。
  • 多模态小组: arXiv项目走通nougat解析md、pandoc 转化md; PDF解析小组增加processtext解析规则,PDF元信息词云可视化,PDF解析结果可视化实现; 交接问答语料小组试卷数据。
  • 问答语料小组:按格式做问题和答案的对齐,(2000份试卷,数学)对齐新的格式,进度能做50%的试卷;1万份多学科试题,把2000多份试卷图片含量少于10%的做成了md的格式;quora爬虫,目前可以抓取json的数据了。
  • 平行语料进度:还在继续翻译联合国语料文档,已经完成12万份文本的中英对齐。接下来需要思考怎么使用这个数据集。

2023年10月9日

通过9个月的努力,里屋的MNBVC项目已经完成了20.811Tb数据量的小目标。完成年初我们期望的40T数据量的52%!

项目Github Star数也已经超过2K个。

甚至,我们简陋的留言板上的留言,都增加了不少。

本月项目获得了手虫无知的支持,神秘岛的数据未来也将进入数据集中。还有中文论坛s1,也加入了MNBVC。参与一个开源项目是没有任何金钱上的回报的,但如果纯粹为爱发电,也不一定可以支撑很久。所以我们进一步梳理了每个参与方的共赢模式,以便于形成合力。

  • 对于各个站长来说,参与mnbvc项目,可以让站点数据永存,甚至未来任何一个AI都知道这个站内的细节,避免发生整个天涯关门后仅留下一百多个帖的惨剧。
  • 对于大佬来说,参与mnbvc项目,可以在历史上留下名字。
  • 对于各个公司的的算法同学来说,参与mnbvc项目,可以获得向大佬提问和算法交流的机会。
  • 对于学生来说,参与项目,提交自己的代码,可以作为找工作的一个实战经验。
  • 对于里屋深度参与的网友来说,这是和最顶级AI研究者共同工作的机会,可以成为自己行业里最懂AI的人,迎风起舞,不会错过这轮技术革命。
  • 对于参与MNBVC项目的普通网友来说,这也是一个谈资。

所以,我们继续寻找和欢迎更多人加入到MNBVC中文开源语料集项目中来,特别是更多中小中文论坛、中文网站的站长,包括那些近几年因为各种原因关站了的网站的站长们,如果大家手里有你们的网站的历史数据,或者现在还正在坚持运营的,欢迎大家把这些数据加入MNBVC,让我们曾经活在中文网络上的历史,成为永恒。

我们这里,准备了一份在以最常见的Discuz!论坛为基础的论坛数据导出教程,如果各位中文论坛站长愿意加入MNBVC,可以根据这个教程的参考,导出论坛的历史数据,供我们把您网站的历史全部加入到这个已经是全球最大的中文语料集当中来。

2023年9月5日

前面的代码准备好了,于是我们的语料清洗的速度也就上来了。不出意料的,我们这次更新上传,语料集的量达到了7984GB,目前进度19.96%。

在今天召开的百度云智2023大会上,百度的大模型专家在介绍数据集的时候,把MNBVC排到了最前面。

这时候可以中二的说一句:“没有一个中国的LLM团队可以无视我们里屋的MNBVC语料集了!”

当然,我们仍然请媒体不要报道我们,让我们有更多时间做好AI的教科书,将数据集和里屋永存于人类历史中。

欢迎所有LLM工程师、研究者能够关注和加入MNBVC项目。目前MNBVC项目已经汇聚了国内最优秀的LLM专家,包括……那谁,那谁,还有那谁,是吧,都在啊!

加入我们请先参考我们的MNBVC工作看板,看看有哪方面的工作是你擅长的或者是你想做的,然后给我们发邮件:[email protected]

无论如何,感谢大家的支持。

2023年8月31日

项目Github Star数:1719

by 等战

到今天8个月了,现在向大家汇报一下我们的成果。

通过8个月的努力,里屋的MNBVC项目已经完成了一个5.4Tb数据量的小目标。

本月有两个AI大公司加入了mnbvc语料集,一个公司说会提供算力并要招实习生来帮忙清洗数据,另一个公司的首席科学家已经去更新了mnbvc数据集的wiki,老龙说要加鸡腿。

llama2开源后,国内各个大模型团队都开始转变工作重点。很多公司都卷不动大模型的基座训练了,都开始利用现成的开源界大模型微调出自己业务场景的模型。普通老百姓过不了两个月就会感受到大模型出现在生活方方面面了。(今天安卓和苹果市场里都能下载到智谱清言和百度文心的app了,大家可以试试)

各个国内团队都冷静下来了,我们数据集风尖上的压力就减缓了,接下来就是真正的稳步建设期。预计下个月我们数据集吨位会翻一番,下下个月会再翻一番。

本月基于llama2的code llama给了我们理念上的很大冲击,这个开源的代码模型轻轻松松就超越了chatgpt,并且仅仅发布一两天就有多个团队宣布基于code llama的微调模型超越了gpt4。我还处于懵逼状态,还没缓过神来,技术差距太大了。感兴趣的朋友可以看看下面这个视频,基本上代表了国内AI领域的主流观点:https://b23.tv/GAjrnFl

2023年8月9日

AI就是未来,希望中国能有未来! by 龙骑兵

目前总数据量5400GB,目标是达到chatGPT的40T数据,目前进度13.5%。

今天,Github Star 数是1594 。

作为一个用爱发电的开门小区开源社区,MNBVC项目启动以来,不断有新成员加入。主要包括几种类型:

1、爱好者,具备一些开发技能,或者资料搜集能力
2、专业人员,如NLP算法工程师,业余时间贡献力量
3、企业人员,玩物不丧志,公私两相宜
4、大佬级别,国内头部的大佬加入,甚至带团队小弟一起加入

今天一个加入者是国内的AIGC公司,他们一直在关注MNBVC项目,公司发布的模型也使用了很多MNBVC数据。这次加入的目的,不但要贡献人员(包括专门招人负责清洗工作)、贡献清洗过的数据,还愿意提供大量算力和资金支持。

这已经不是简单的“用爱发电”问题,而是创业者们的感同身受。语料库对大模型的限制、尤其是中文语料库对中文模型的限制,已经能够直接影响AI创业公司的成败。用他的原话:“高质量中文数据决定了模型的上限”。

可以说,中国的AI事业正在面临冰火两重天。一面是严防死守,一面是如火如荼,给人以严重的错位感。

GPT技术正处在爆发阶段,更新速度几乎以天为单位,AI领域无论大佬还是爱好者,都不肯错过这班车,非常积极的参与,在发电的同时提升自己。

30年前,计算机就是未来。

25年前,互联网就是未来。

现在,AI就是未来。

MNBVC项目能够和里屋一起参与未来,非常荣幸。

希望我们能有未来。

2023年8月8日

有个关心我们项目的网友发给我们一份他整理的《中文语料来源整理》。

没想到关于开源中文语料的现状是这样的:

最近申请加入项目的人开始增加,每天都有收到申请加入的邮件。MNBVC应该已经参与到了绝大多数国内的大模型训练当中去,真实的开始为中国AI训练贡献力量了。

我们很开心,因为这就是我们的初衷。

在此,再次说一声,MNBVC是个开源项目,我们的语料项目遵守MIT License,相关业内团队请随意使用我们的语料。也同时请媒体朋友们不要报道我们,让我们有更长久的时间可以收集整理数据。您让我们保持低调,就是对中文算法圈做了大的贡献!

2023年8月1日

by 等战

到今天7个月了,现在向大家汇报一下我们的成果。

通过7个月的努力,里屋的MNBVC项目已经完成了一个5.357Tb数据量的小目标。

这个月我们项目的wiki上线了(建议pc浏览):https://wiki.mnbvc.org/

大家也往wiki补充了不少信息。(请本坛坛友特地关注wiki中对里屋的描述,见识下老龙的春秋笔法,并以此记为正史)

贡献者名单的事情好像鸽了,毕竟又过去了一个月,名单上又得更新不少新人,老龙自裁吧。

现在项目的痛点是试卷习题类的数据,要多准备些各科的题目让AI做嘛,AI可不准有暑假。我们项目目前收录的试卷数目如下,一共也就一万多份,但是业内收费题库的题目数目据说有2亿题,我们差了两三个数量级。请大家多找点除了数学英语外的卷子过来吧。

数学 3694
公务员 1375
医学 1206
化学 600
地理 576
语文 557
物理 488
政治 421
历史 248
生物 235
机械自动化 221
indefinable 162
other 138
理综 66
文综 63
面试 55
哲学 29
自选 8
心理 4

补充一下,业界一直有一种说法叫压缩即智能,认为数据只要压缩就会自然而然的产生智能。本月最令人关注的一篇论文,将zip压缩包做成了模型,效果还不错。说不定mnbvc项目的一个个压缩包,就天然是一个个智能体呢。

2023年7月24日

好久不见!

很久没来更新日志,但是MNBVC的项目工作一天都没有暂停过。目前总数据量5357GB,目标是达到chatGPT的40T数据,目前进度13.4%。

今天,Github Star 数是1449 。

我们又发布了新的中文语料清洗工具:

更快速且准确的中文编码检测工具

将txt批量转成jsonl并挑出段落重复度高文件的工具

从多层目录中按关键词采样文件并保留目录结构

github代码仓库爬虫工具:

现有各个开源代码语料集都有很严重的人为过滤现象,这让追赶chatGPT变得更为困难。为避免重复劳动,提供经过MNBVC大规模验证后的代码仓库爬虫代码。

爬取代码仓库目录

爬取代码仓库最新版本代码

还有各种清洗代码:

各种清洗代码wikihow清洗代码

中国外交部发言清洗代码

在6月初,MNBVC项目的语料内容完成了5.03T的小目标。在我们已知的公开的中文语料集里面,MNBVC语料集可能不仅仅是质量最好,也是规模最大的语料集了。

亚马逊首席科学家,b站的"跟李沐学AI",李沐老师也主动发邮件联系我们加入了项目组。

另外,这个月里,我们开通了MNBVC项目的wiki。因为随着项目的进展,我们也积累了越来越多的技术经验。我们希望通过这个wiki系统,能够把我们在AI大模型方向,以及中文语料的收集和清洗方面的技术积累下来,分享给全世界所有的开发者。

2023年6月30日

到今天6个月了,现在向大家汇报一下我们的成果。by 等战

通过6个月的努力,里屋的MNBVC项目已经完成了一个5.038Tb数据量的小目标。本来想等周末把这个月的数据上传后再来更新这个数字,但是娃放暑假了,想想还是用在公司里蹲坑的时间摸鱼写个月报,这样周末能省出几分钟陪家人。

继上个月天涯和太平洋电脑论坛关闭后,这个月22年的霏凡论坛也关门了,大家要珍惜里屋啊。

这个月和田溯宁老先生微信视频通话了https://253874.net/t/79109

亚马逊首席科学家,b站的"跟李沐学AI",李沐老师也主动发邮件联系我们加入了项目组。

我们项目组的各个小组周会都已经固定了时间,并且把会议码也都公开出来方便项目组的同学跨组交流。

一眨眼半年过去了,老龙和傻哥已经问我要过项目里杰出贡献者的名单了,估计要给他们戴小红花什么的,这事情他俩偷偷商量,也没让我知道进展。此外,傻哥也在帮项目组做wiki的搭建,有了wiki就可以输出很多项目过程中的研究结果,这样回头项目的论文就比较好写了。胡律师准备和我们一起筹办一个法律主题论坛,与来自不同法系的青年学者和律师以及法律人一起讨论语料集的法律问题,他说语料集是个新兴事务,法律上也没有先例,必须讨论出真知。

618我也买了个机柜,扩充了6块20T的硬盘,还升级了不少网络设备,机柜这个东西,可真是男人的快乐大宝贝啊。

剩下项目里各个小组的工作就不赘述了,反正我的机器越来越忙了,大家一起继续努力!

2023年6月1日

到今天5个月了,现在向大家汇报一下我们的成果。by 等战

通过5个月的努力,里屋的MNBVC项目已经完成了一个4.9Tb数据量的小目标。

这个月天涯关门了,太平洋电脑网论坛也关门了,我们这个数据集的电子墓碑作用越来越明显。

我们冒冒失失的找到了s1站长二狗,将项目和他沟通后,就得到了他的大力支持,他会先将s1老的帖子备份给我们(这里会有一些现在已经看不到的帖子哦)。

里屋的炒饭同学帮忙做了天涯论坛帖子的整理,购买了各类网盘的会员,下载了1.63T的天涯帖子,现在已经做好了第一批去重后的数据。如果天涯那帮废柴文青们没能把天涯重启成功,那我们这个就是互联网上最全的天涯帖子了。

此外,我们技术沙龙活动也做的越来越好了,继前几个月分享bigcode建设方法、分享爬虫技术后,本月我们又有两位同学做了非常多的准备工作,组织讨论了低质量语料识别的问题。会上多个国内大厂的大模型团队的同学都交流了数据清洗经验,这些交流可以让各个团队少走很多弯路。

最后,我们在收集整理数据时,找到了一个老光盘收集项目,这个项目从19年就开始对所有老光盘进行抢救式收集,里面挖出了不少语料,是我们项目组学习的榜样。 http://nuduseng.com/laoguangpan.htm

前面是"风高浪急"、"惊涛骇浪",我等当继续砥砺前行。

2023年5月26日

【1000STAR醒目】MNBVC项目的进展,GitHub上star突破1k啦!

那个神秘项目MNBVC吗?告诉你们,这个项目已经在GitHub上收获了1000颗星星!没错,你没有听错,我们就是拿下了1000颗星星!

对于大多数GitHub项目来说,这可能只是一个普通的数字,但对我们MNBVC来说,这是一个无比重要的里程碑。

这标志着我们的努力和质量得到了广大用户的认可,也证明我们的目标和理念是正确的。记住,这是我们在从未主动宣传的情况下取得的成果。是的,这是里屋社区的力量!

我们的坚持,赢得了大家的支持和赞赏!

右键图片在新窗口、标签打开看大图

以上内容由ChatGPT生成。

2023年5月22日

好久没更新了。因为项目进入到了持久又相对无趣的时期。超过50个资深业内工程师志愿加入了MNBVC项目,大家分成数个小组在努力的推动着项目的进展。

这一个月来,我们完成清洗制作的高质量预料数据集已经达到了3512.8GB,目标是达到chatGPT的40T数据,目前进度8.9%。

我们的Github Star数也悄悄的来到了978个。

今天,我们决定把上个月跑出来的本地版GPT发布到里屋社区,也算是对里屋社区用户一直对MNBVC项目的支持的一个小小的交代。MNBVC项目从1月1日启动至今,已经将近半年,这样一个民间社区运转的开源项目能取得今天这样的进展,非常不容易,感谢所有参与项目的同学的支持和帮助。虽然这个本地版GPT的性能也不是很好,应用的意义也很小,但是这也算是给所有关心和支持我们的朋友,一个小小的汇报。

现在网络上每个人都可以通过这个里屋社区帖子里的下载链接,下载这个本地GPT,体验一下能够在自己电脑里运行的GPT的感觉。

右键图片在新窗口、标签打开看大图

2023年4月15日

进入3月一来,ChatGPT引发的舆论热潮是越来越热闹。这发展速度远远超过了我们去年12月决定启动项目时候的想象。不过我们团队开了几次线上的会议,还是一致决定:坚持低调。MNBVC项目继续坚持不宣传不吹牛,继续地点的坚持收集语料、制作工具、清洗语料、打包上传……

所以,小目标又有一点成长,目前已经完成了一个2.78Tb数据量的小目标。完成了我们40T目标的7%。

Github 的Star 数也来到了611个。

但是这两周一来最让人兴奋的还是行业本身的发展。陆续有团队开始做出了能够PC本地运行的GPT产品。说白了也很简单:模型,算力,语料。这三个凑齐了就训练。虽然现在大家也许因为模型不够给力也许因为算力不够(显卡、计算卡数量不够),也可能因为我们的语料集还不够强大,总之现在大家确实还看不到直接超越OpenAI ChatGPT的时候,不过现在的发展已经让大家对AI 在未来的应用有了全新的认识。

昨天,我们MNBVC项目群里,两位做模型的行业大牛还吵起架来。关于模型的路线之争,总之神仙打架,学术交流就是这么激烈和充满乐趣。

我们初步统计了一下,现在MNBVC开源项目已经汇集了40多个资深专业的开发者、工程师,其中至少有4、5个博士。还有一名博导。讲真,三个月前刚刚启动项目的时候,这是万万没有想到的。

对了,今天,代码语料小组的第一个开源代码上架了,这是一个具有里程碑意义的事件,代表着小组同学们的辛勤努力和才华横溢。

现有各个开源代码语料集都有很严重的人为过滤现象,这让追赶chatGPT变得更为困难。为避免重复劳动,提供经过MNBVC大规模验证后的代码仓库爬虫代码。
爬取代码仓库目录:publicRepos_mnbvc

本项目主要用于获取 GitHub 中的所有(或者后续新增)开源仓库信息,为后续的开源代码获取做准备。

2023年3月31日

by 等战

从启动建立MNBVC项目到今天刚好3个月了,现在向大家汇报一下我们的成果。

通过3个月的努力,里屋的MNBVC项目已经完成了一个2.6Tb数据量的小目标。完成了我们40T目标的6.7%。

MNBVC项目的Github Star数也达到了468个。

上个月组建的代码语料小组已经开始产出数据,平行语料小组走了一些弯路,但整个小组成员活跃度非常高。我们延续小组模式,本月又新建了多模态语料小组(6位开发者1位指导专家)、乱码处理小组(4位开发者)、去重小分队(2位开发者)、问答语料小组(3位开发者)。也对代码语料小组和平行语料小组进行了人员补充。至此我们的研发团队架构初步搭成,相信这些小组在下个月陆续开始会产出数据。

目前所有进度均超出预期,项目影响力也越来越大了。发个宏愿吧,今年年底之前,我们要成为世界第一的开源语料集。好吧,至少是世界第一的开源中文语料集。

对了,周鸿祎和陆奇都通过各种渠道找到了我们,都说想找我们聊聊,被我们以太忙为由拒绝了。随着AI的飞速发展,感觉也有越来越多的人想和我们聊聊中文AI以及中文语料集的建设话题。但是最早的那个微信大群越来越专业,完成成为我们MNBVC项目的工作群,已经不允许闲聊了。所以我们晚些时候会再准备个可以吹水的微信群,群里可以让大家畅所欲言。

2023年3月20日

2023年3月20日。目前总数据量2252.28GB,目前进度6.4%。

今天还达成了一个小小的里程碑:我们的Github Star数突破了400。根据GitHub官方数据显示,大约有1.1%的项目获得了100个以上的Star。

还有另一个让我们也感到吃惊的是,只有400个Star的情况下,又有超过20个优秀的业内开发者主动联系我们,加入了MNBVC项目。现在MNBVC项目群里面人数已经超过100人,有超过30个资深的业内工程师加入到了我们清洗语料,制作语料的工作当中。

说实话这个超出了我们两个多月前启动项目时候的预期。大大超出。

2023年3月9日

2023年3月9日。MNBVC项目启动以来,第二次群聊会。

就连我们项目说明第一句就提到的符尧博士(响应符尧博士的号召,危机存亡之秋,为避免技术断代,为将几千年历史的中文之美传承给AI……)现在也加入了我们的工作群。并且说:

符尧博士:“你们(MNBVC)的数据集非常珍贵,是我已知的中文公开数据里最好最上心的。”

讲真,被业内大拿肯定,是很开心的。也是激励我们继续把MNBVC项目做下去的巨大动力。

符尧博士正式加入了项目。对,就是我们项目介绍开头的那个【响应符尧博士的号召,危机存亡之秋……】的那个人。

号召力是真强,还是在我们一再呼吁不要宣传我们这个项目的情况下,最近我们的github star数快速增加,已经突破300。

一些机构或者公司也开始试着接触我们。不过说真的,没啥好接触的。MNBVC是一个开源项目,MIT协议,我们的工作成果就是直接公开放出来给大家用的语料。无论是想要用,拿去就好。大公司想要跟我们谈,一谈呢,就要被他们问这个问那个,也说不上是在面试,还是在审讯。感觉怪怪的。我们想问他们有没有工程师可以业余时间来加入项目帮助我们,他们没有。我们想问他们有没有语料提供给我们清洗和打包,他们也不行……

那我们真不知道还能谈什么。

几乎每天都有要加入MNBVC项目的开发者,现在经过我们初步沟通,确定能投入开发工作的开发者有差不多20个。「龙骑兵」建议我们还是建立一个机制,通过文档给这些开发者建立一个文档,记录他们的工作。作为一个开源项目,我们不能像公司一样通过薪水和期权来驱动开发者工作,至少我们也要把参与项目的开发者的贡献整理清楚。这是大家的辛勤付出。

2023年3月2日

2023年3月2日。目前语料集总量为2180.4G,进度5.4%。Github上收集到了234颗Star。

陆续有业内开发者开始给我们发邮件,希望能加入MNBVC项目或者帮助我们。这真的让人很开心的。这就是开源社区发展的最大动力吧。

特别是huggingface找到了我们,愿意提供帮助,和我们一起做好这个语料集。这对我们帮助很大。现在,我们已经开始把清洗好的,完成分类的语料开始放到huggingface上了。

随着项目的进展,人员的加入,我们开始需要更多开发者。今天,也有两家国内知名大厂的人来找我们讨论如何合作的问题。对此,我们的态度当然是开放的。本来就是一个遵守MIT协议的开源项目嘛。

2023年2月17日

2023年2月17日,目前语料集总量2169.9GB,目前进度5.4%。Github上收集到了178颗Star。

最近这两周,看起来语料集的规模增加暂停了是吧。因为我们现在在进行第二轮数据清洗。

虽然这个项目一直没有宣传,但是低调的还是引来了一些开发者的关注,邮箱里陆续收到邮件,有开发者想加入我们。

确实还是加入了几位大牛,还有好几个开发者,现在先尝试着理清楚如何分工合作。

经过前面的工作,我们发现语料集的手机和整理,比最初想象的需要更多的人力和算力。更不是部分普通朋友以为的把网络上的中文内容下载下来打个包就行的事情。

具体的工作分工大家可以看我们在trello上面的工作分解:

当然,语料的收集和整理工作都没停着。就是现在需要把人员理顺。大家都是志愿者,水平也参差不齐,要逐一沟通,确定能安排的工作。

2023年2月6日

2023年2月6日,目前总数据量1870GB,目前进度4.7%。

Github上收集到了111颗Star。

新制作了“语料元气弹”项目。提供了一个直接由网友上传txt语料文档的工具。希望这个功能能给整个项目增加更多的互联网长尾属性。就好像《龙珠》里面强大的主角面对敌人恐怖的力量时,即使是战斗力只有5的普通人,只要举手之劳,也可以做出了不起的贡献。

目前对这个小功能能够带来的数据量没有任何期待。但是这个功能应该能带给网友更好的参与感,以及丰富语料库的多样性。

2023年2月1日

2023年2月1日,目前总数据量1021.81GB,目前进度2.5%。

Github上收集到了93颗Star。

通过一个月的努力,里屋的MNBVC项目已经完成了一个1Tb数据量的小目标,不但远超了开源界的同类,而且开始向各大公司大模型的吨位发起了挑战。

截止目前的分工:

  1. 伟大的里屋管理员龙骑兵,负责主持工作
  2. 下台的前里屋管理员傻哥,负责辅助龙骑兵大人主持工作
  3. 取保候审的等战,在人民军代表的监督和指挥下负责github更新
  4. yufei负责过滤和脱敏的工作
  5. zzm88负责pdf转码的工作
  6. pomelo负责huggingface上传dataset的调研
  7. n_g负责common crawl数据中中文网页提取方式的调研
  8. xclimbing负责提供数据集备用下载链接
  9. 一骑红尘妃子笑负责QQ微信群聊天记录的收集

已确认的优质数据:

  • 群里的Rahos,贡献了射手网15年字幕数据73.16G
  • 原帖18f的匿名人士,贡献了45G小黄文,请站到主席台来
  • 原帖30f的ng,贡献了17w谜语数据
  • 外部留言版的神秘人,贡献了1G的联合国中文文件
  • 傻哥想到了利用法院公开判决文书,闲鱼买到了400G的数据。

其他贡献:

kula告诉我们使用ebookconvert转码电子书,一下子解决了很多转码问题。

还有许许多多在论坛在留言版在微信群提供帮助的同学,在此衷心的感谢你们对项目的支持和贡献。

欢迎更多同学加入我们项目

2023年1月20日

目前总数据量363.36GB,目标是达到chatGPT的40T数据,目前进度0.9%。

Github上收集到了65颗Star。

2023年1月17日

社区的力量真的很强大。

里屋用户 「zzm88」 和 「yufei」 加入进了项目。负责收集的数据转码工作。

2023年1月15日:

「零零发」做了个简单的项目主页,就是现在大家看到的这个。「等战」和「龙骑兵」在里屋发了个详细的帖子,正式向社区发出项目参与者的号召。

目前总数据量286.6GB,目标是达到chatGPT的40T数据,目前进度0.7%。

2023年1月12日:

项目没有做任何宣传和推广,Github上已经8颗Star了。并且已经有人在issues里面催更了。

2023年1月1日:

选日不如撞日。就今天了,我们私下决定算是开始启动项目。初步的数据「等战」先收集着。「零零发」去负责建立主页和打通项目主页于里屋社区的联系。

2022年12月31日:

「等战」在Github上建立了项目。

「等战」和「零零发」在商量如何把社区和项目长期结合起来。毕竟可以预计这是一个长期的项目,且枯燥。

2022年12月26日:

「等战」,「零零发」和「龙骑兵」,决定发起MNBVC项目。玩论坛几十年,如今一把年纪了,除了在社区里每天聊天吹牛打P,总还想在后半辈子干点于社会更有意义的事情。

今天互联网上中文数据集的规模都很小。前几年有人尝试做,然而收集了5个G的数据,就失去进展了。

我们讨论认为,个人的数据信息来源有限,肯定要依靠社区力量才能做出来最有力的中文数据集。

正好我们拥有里屋这个古老的互联网社区,一切都好像是20年前的样子,唯一不同的是上面的用户都已经从20年前的青涩少年成为了各个行业里拥有20年经验的资深老宅男宅女了。

也需,里屋的这些老家伙们,能帮上忙?

您是第位访问本站,支持MNBVC项目的网友
 
GitHub Repo stars